鉅大鋰電 | 點擊量:0次 | 2024年10月10日
內置鋰電池的貨物海運規定及注意事項
鋰電池作為一種重要的能源載體,已經與我們的生活息息相關,重要性不言而喻。2022年,電動汽車出口增長了131.8%,光伏產品增長了67.8%,鋰電池增長了86.7%。成為我國出口新增長點。那么鋰電池貨物海運有哪些規定和要求,運輸中需要注意哪些呢?今天小編就來帶大家了解下。
一、內置鋰電池貨物有哪些?
內置鋰電池的貨物有很多,包括手機、游戲機、筆記本電腦、藍牙音箱、手電筒等我們日常使用的電子產品,也包括含有鋰電池的車輛,如純電動車或混合動力車等。

二、鋰電池貨物分類
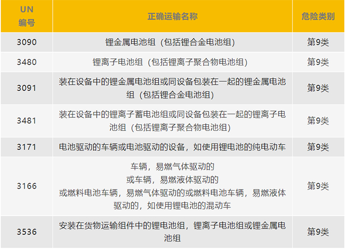
根據《國際海運危險貨物規則》(39-18版)的分類,鋰電池類貨物屬于9類雜項危險貨物,主要包括了單獨運輸的鋰電池、與設備一起運輸的鋰電池、含有鋰電池的車輛和裝在貨運裝置中的鋰電池四大類。根據產品類型的不同,這四大類貨物又細分為7個條目,具體如下:

溫馨提示:不同條目對應不同的貨物形式,大家在進行危險貨物申報時一定要準確找到對應的條目哦~
三、鋰電池貨物運輸規定
接下來,我們看一下鋰電池類貨物運輸的要求:
1、鋰電池需通過聯合國《關于危險貨物運輸的建議書試驗和標準手冊》第38.3節的試驗,持有相應的證明并提供試驗簡介。
2、電池和電池組須按要求配有安全排氣、防止短路等裝置,制造須有高質量管理方案保證。
3、裝有鋰電池(組)貨物包件應滿足《國際危規》第6章的構造與試驗要求,取得檢驗合格證明,并張貼鋰電池專屬標記。
4、集裝箱須按照有關國家標準進行裝箱,集裝箱四周須張貼第9類危險貨物標牌。
5、貨物所有人和承運人須按規定辦理完成船載危險貨物報告和申報手續后方可運輸。
除了上述要求之外,《國際危規》還通過特殊規定SP188條款明確了部分鋰電池類貨物的豁免情形,符合條件的貨物可以免除其他運輸技術要求,一定程度上降低了運輸成本。
溫馨提示:如果不確定貨物是否滿足相關條件,可通過有資質的機構進行鑒定明確,以降低安全和污染風險。
四、鋰電池貨物包裝要求

1、確保鋰電池單獨包裝于完全封閉的內包裝,如吸塑包裝或者紙板以確保每個電池都能得到保護,要有堅固外包裝,除非電池或電池安裝在設備內或包裝設備時,包件的總質量不得超過30kg。
2、包裝覆蓋可以避免發生短路或使電池接觸到任何導電物質。
3、確保包裝是可靠的,以符合過UN38.3測試要求;
4、鋰電池安裝在設備中運輸的額外要求,設備應進行固定以防止在包裝內移動,包裝方式應防止在運輸途中意外啟動,外包裝應能夠防水,或通過使用內襯(如塑料袋)達到防水,除非設備本身的構造特點已經具備防水特性,鋰電池避免搬運過程受到強烈振動。
5.包件上張貼正確的鋰電池標簽,貨物運輸組件顯示9類危險貨物標牌、標記。當包件被置于集合包件中,鋰電池標記須清晰可見或者在集合包件外部張貼,且集合包件須標記“OVERPACK”字樣,“OVERPACK”字體的高度須至少為12mm。
6、鋰電池裝載集裝箱內須正確積載并進行加固,加固方式和加固強度應同時符合出口國和進口國的要求,例如美國境內聯邦汽車運輸安全管理局、美國運輸部和《海上危險品運輸規則》有相關規定。
五、鋰電池貨物如何申報
托運人按規定向主管機關申報相關材料,以證明該貨物滿足了按照質量管理體系進行制造、通過38.3小節相應測試要求、有適當防短路裝置和措施、包裝件能夠承受1.2m跌落試驗、包裝件標有鋰電池標記等要求。主要提供的材料有MSDS、包裝檢驗合格證明、防短路措施說明、《試驗和標準手冊》第38.3節試驗通過證明、貨物裝箱證明書、申報委托材料等。
注意:鋰電池類貨物在海運中已經引起多次事故,一定要按規范包裝、裝箱再交付運輸,并按規定辦理相關手續。海事部門發現未按規定運輸鋰電池類貨物行為的,會依法嚴厲處罰哦,另外如果出口海關也會對包裝的適用性、規范性現場查驗,經查驗合格,方可運輸。
下一篇:鋰電池可以空運嗎










